🧭 Situation de départ
Les objets techniques qui nous entourent évoluent en permanence. Du téléphone portable au vélo, en passant par les moyens de transport ou les objets du quotidien, ces évolutions répondent à des besoins nouveaux, à des contraintes et à des innovations technologiques.
Comprendre comment et pourquoi ces objets évoluent est essentiel pour réussir l’épreuve de technologie du DNB. Ce scénario te propose une révision progressive et complète de ces notions clés.
Tu utilises chaque jour des objets techniques : smartphone, trottinette électrique, ordinateur…
👉 Mais te poses-tu la question suivante : Pourquoi ces objets sont-ils différents de ceux d’il y a 20 ou 50 ans ?
🎯 Objectif du scénario – Comment les objets techniques évoluent-ils ?
À la fin de ce scénario, tu dois être capable de :
- Identifier l’évolution d’un objet technique
- Comparer différentes versions d’un même objet
- Expliquer les innovations et les ruptures technologiques
- Analyser les impacts (sociaux, environnementaux, économiques)
👉 Ce thème est très fréquent au brevet, notamment dans les exercices portant sur :
- l’évolution d’un objet technique
- la comparaison de solutions techniques
- l’analyse des impacts
🎥 Vidéo de présentation du scénario
Cette vidéo présente de manière synthétique les notions importantes liées à l’évolution des objets techniques.
👉Ce que tu dois retenir
- Les objets évoluent pour répondre à de nouveaux besoins
- Les innovations peuvent être progressives ou de rupture
- Les évolutions prennent en compte des contraintes multiples
🧠 Infographie – Comprendre l’évolution et l’impact des objets techniques
Cette infographie te permet d’avoir une vision globale des notions essentielles à retenir.
👉 Lis l’infographie en identifiant :
- les étapes d’évolution d’un objet
- les facteurs qui influencent cette évolution
📘Diaporama
Voir au format Powerpoint ou PDF
Ce diaporama présente les notions essentielles du scénario :
- structure d’un réseau,
- rôle des différents équipements,
- circulation des informations.
👉 Elle te permet d’avoir une première compréhension rapide avant d’approfondir.
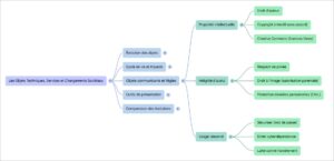
🧩 Cartes mentales
Les cartes mentales permettent de visualiser les liens entre :
- besoins
- innovations
- contraintes
- impacts
👉 Conseils d’exploitation
- Reproduis la carte mentale de mémoire
- Ajoute des exemples concrets (smartphone, voiture, etc.)
🎧 Résumé audio
👉 Conseils d’écoute active
- Écoute une première fois sans prendre de notes
- Écoute une seconde fois en notant les mots clés
- Reformule à l’oral ce que tu as compris
🎬📝Ressources vidéos et quiz pour vérifier vos connaissances
À partir des ressources académiques :
-
- Vidéo 1 : L’évolution des objets
-
- Vidéo 2 : Impacts sociétaux et environnementaux dues aux objets
-
- Vidéo 3 : Cycle de vie
- Vidéo 4 : Les règles d’un usage raisonné des objets communicants respectant la propriété intellectuelle et l’intégrité d’autrui
- Vidéo 5 : Relier les évolutions technologiques aux inventions et innovations qui marquent des ruptures dans les solutions techniques
- Vidéo 6 : Comparer et commenter les évolutions des objets en articulant différents points de vue : fonctionnel, structurel, environnemental, technique, scientifique, social, historique, économique
- Vidéo 7 : Outils numériques de présentation et charte graphique
👉 Ces vidéos permettent de mieux comprendre
📘 Fiches de connaissances à retenir
À consulter pour structurer tes révisions :
-
- Fiche connaissance 1 : L’évolution des objets
-
- Fiche connaissance 2 : Impacts sociétaux et environnementaux dues aux objets
-
- Fiche connaissance 3 : Cycle de vie
- Fiche connaissance 4 : Les règles d’un usage raisonné des objets communicants respectant la propriété intellectuelle et l’intégrité d’autrui
- Fiche connaissance 5 : Les règles d’un usage raisonné des objets communicants respectant la propriété intellectuelle et l’intégrité d’autrui
- Fiche connaissance 6 : Comparer et commenter les évolutions des objets en articulant différents points de vue : fonctionnel, structurel, environnemental, technique, scientifique, social, historique, économique
- Fiche connaissance 7 : Outils numériques de présentation et charte graphique
👉 Ces fiches sont indispensables pour retenir les notions attendues au DNB.
🔗 Mise en relation des ressources
Pour bien réviser, voici l’ordre conseillé :
- Commence par la vidéo de présentation pour découvrir le sujet
- Analyse l’infographie pour comprendre la structure globale
- Consulte la carte mentale pour organiser les idées
- Regarde les vidéos académiques pour approfondir
- Lis les fiches de connaissances pour structurer tes acquis
- Écoute le résumé audio pour mémoriser
👉 Chaque ressource complète les autres : il est important de toutes les exploiter.
🔎 Pour aller plus loin
Teste tes connaissances pour vérifier si tu es prêt pour le brevet.
Objectif d’auto-évaluation
👉 Être capable de répondre sans aide et de justifier ses réponses.
Questions
- Quelle est la différence entre une famille et une lignée d’objets ?
- Donne un exemple d’innovation et un exemple de rupture technologique
- Cite 3 critères pour comparer des objets techniques
- Pourquoi les objets évoluent-ils ?
- Quel est l’impact environnemental d’un objet technique ?
🎓 Ce que tu dois savoir pour le DNB
Fiche de révision
Notions clés à maîtriser
- Famille d’objets : ensemble d’objets répondant au même besoin
- Lignée d’objets : évolution d’un objet dans le temps
- Innovation : amélioration progressive
- Rupture technologique : changement majeur
- Comparaison multi-critères :
- fonctionnelle
- technique
- environnementale
- sociale
- Cycle de vie d’un objet
- Impact environnemental et sociétal
🎯 Sujets de brevet en lien direct avec la compréhension de l’évolution des objets et systèmes techniques
🔌 1. Vélo à assistance électrique
Année : 2018
Thématique du sujet : Vélo à assistance électrique
Partie concernée : Évolution d’un objet technique / innovation
Ce sujet est le cas d’école parfait pour ce scénario, car il mobilise directement :
- la lignée d’objet (vélo classique → vélo électrique)
- l’intégration d’innovations (motorisation, batterie, capteurs)
- la réponse à un nouveau besoin (effort réduit, mobilité durable)
🏥 2. Douche à faible consommation d’eau
.Année : 2024
Thématique du sujet : Optimisation d’un objet technique
Partie concernée : Évolution + impact environnemental
Ce sujet permet d’aborder une autre dimension essentielle du scénario :
- évolution par amélioration progressive (innovation)
- prise en compte des contraintes environnementales
- comparaison de solutions techniques
🔗 Conseils d’utilisation de cette page pour réviser
Pour bien réviser, voici l’ordre conseillé :
- Commence par la vidéo de présentation pour découvrir le sujet
- Analyse l’infographie pour comprendre la structure globale
- Consulte la carte mentale pour organiser les idées
- Regarde les vidéos académiques pour approfondir
- Lis les fiches de connaissances pour structurer tes acquis
- Écoute le résumé audio pour mémoriser
👉 Chaque ressource complète les autres : il est important de toutes les exploiter.





























